返回列表 发布新帖

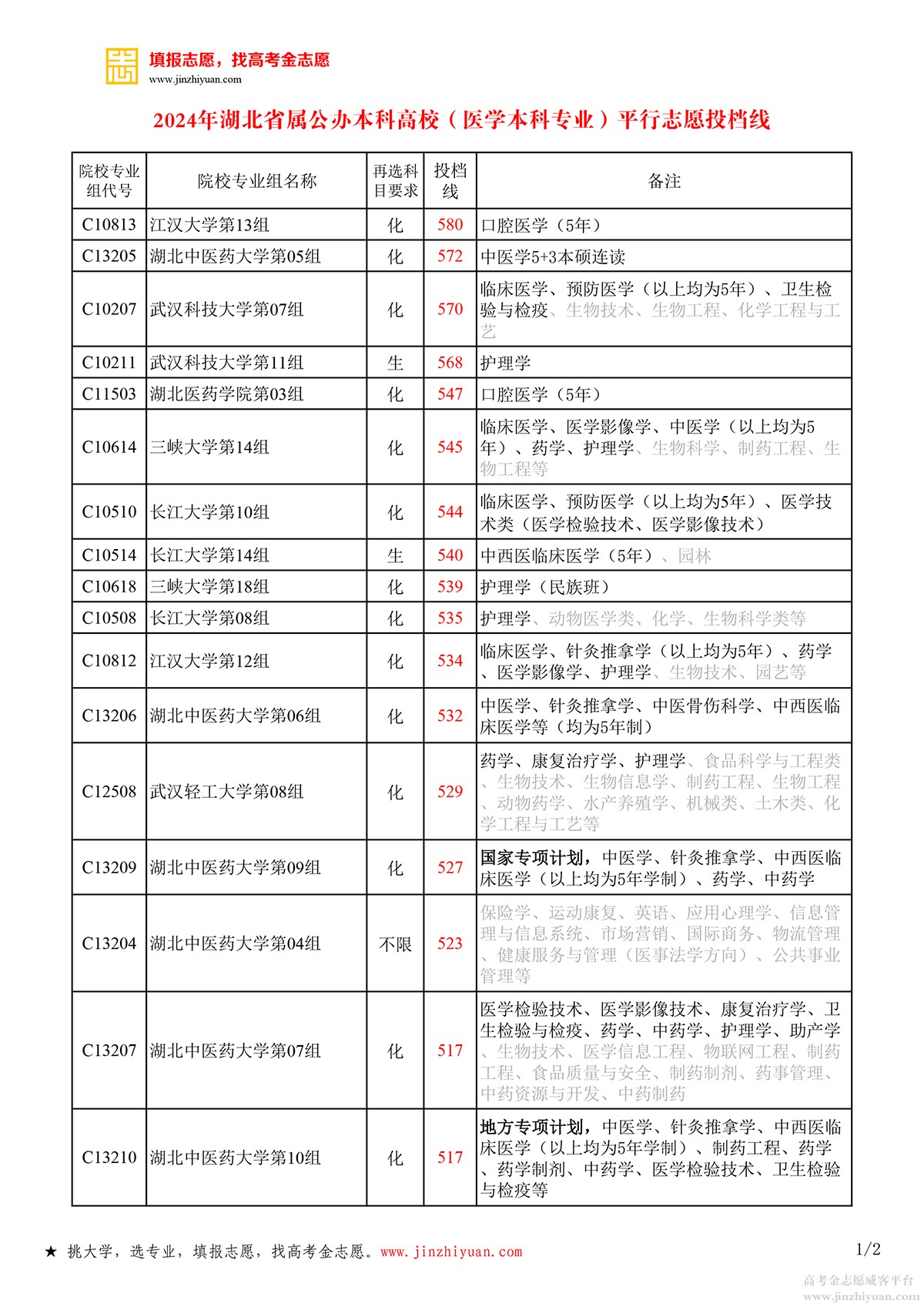
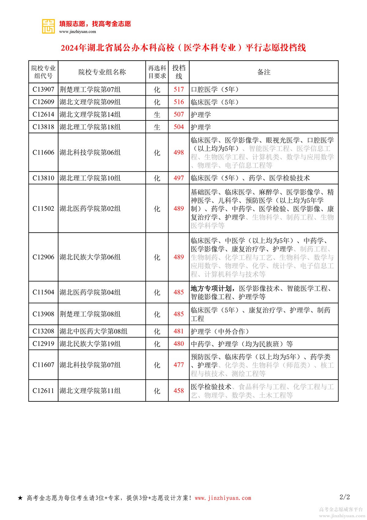
2024年湖北省属公办本科高校(医学本科专业)平行志愿投档线分析,江汉大学口腔医学专业以580分在同一梯队领先

2912 0
发表于 2024-12-12 14:39:03 | 查看全部 阅读模式 | 发布于 湖北省武汉市

根据《湖北省2024年本科普通批录取院校(首选物理)平行志愿投档线》(https://www.jinzhiyuan.com/zhiyuan/1/1153-1.html),高考金志愿再次分类总结了2024年湖北省属公办本科高校(医学本科专业)平行志愿投档线,具体如下:

2024年湖北省属公办本科高校(医学本科专业)平行志愿投档线01.jpg 2024年湖北省属公办本科高校(医学本科专业)平行志愿投档线02.jpg

一、为了便于查询比对,上表以投档线总分降序排列,该排序并无引导意图,无任何指向表意。

二、投档线即最低投档线,它无法反映出最高录取分数线、平均录取分数线等更为科学的数据,实际报考中考生应从官方渠道查阅更详细的数据辅助填报。

三、投档线为院校专业组线,不代表某个具体专业的录取分数线。比如武汉科技大学C10207组,该专业组涵盖了临床医学、预防医学(以上均为5年)、卫生检验与检疫、生物技术、生物工程、化学工程与工艺等专业,医学与非医学专业混编,请考生具体甄别。

四、上表仅列举了湖北省属公办本科院校医学本科投档线情况,不包括湖北省内重点本科高校投档线,也不包括面向湖北省招生的省外高校医学本科投档线情况。

更多数据请考生具体查阅《湖北省2024年本科普通批录取院校(首选物理)平行志愿投档线》(https://www.jinzhiyuan.com/zhiyuan/1/1153-1.html)。

五、以上仅列举了2024年相关数据,可作为2025年高考学生填报志愿的首轮参考。具体填报志愿时有必要进一步查阅2023年以及更早的招生数据。

其中《湖北省2023年本科普通批录取院校(首选物理)平行志愿投档线》(https://www.jinzhiyuan.com/zhiyuan/1/1077-2.html)。

六、由于医学专业的特殊性,上表仅列举了首选物理类投档线情况,对于部分高校开设护理学、助产学等专业面向历史类考生招生的,考生可具体查阅《湖北省2024年本科普通批录取院校(首选历史)平行志愿投档线》(https://www.jinzhiyuan.com/zhiyuan/1/1136-1.html)。

高考金志愿湖北运营中心咨询电话:027-5976 2138 转分机号 801
回复

举报

回复

您需要登录后才可以操作 登录 | 注册

本版积分规则

头条资讯换一批
高考金志愿诚邀加盟
全国各县市仅 1个席位
关灯 在本版发帖
企业微信1对1咨询
QQ客服返回顶部
快速回复 返回顶部 返回列表